Understanding the Bootloader: How Your Linux System Comes to Life
When you press the power button on your computer, a series of intricate steps unfolds to bring your operating system to life. At the heart of this process is the bootloader, a small yet essential program that acts as a bridge between your computer's firmware and the Linux operating system kernel. Let’s explore what a bootloader is, how it works, and why it’s crucial for your system.
What is a Bootloader?
A bootloader is a small program stored in a special section of your storage device, such as the Master Boot Record (MBR) or the GUID Partition Table (GPT). Its primary job is to load the operating system kernel into memory and hand over control to it. Without a bootloader, your computer wouldn’t know how to start the operating system.
Why Do We Need a Bootloader?
Hardware Independence: The bootloader acts as a translator between the computer hardware and the operating system, ensuring compatibility across different devices.
Multiple Operating Systems: It enables you to select between multiple operating systems, such as dual-booting Linux and Windows.
Kernel Customization: It allows you to pass parameters to the kernel for debugging or specific configurations, such as booting into single-user mode.
How the Bootloader Works
Here’s a step-by-step overview of how a bootloader works to boot the operating system:
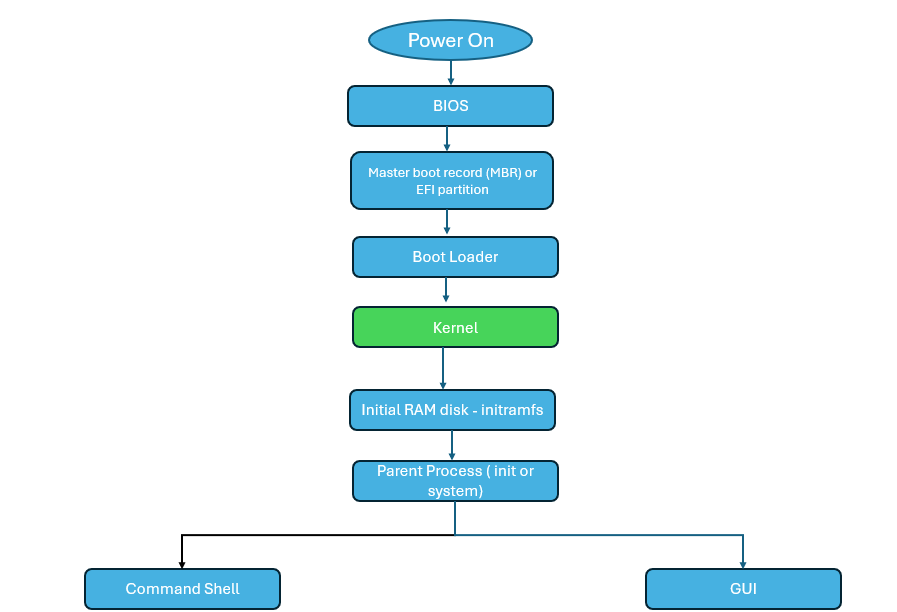
1. Power-On and Firmware Initialization
When you turn on your computer, the firmware (BIOS or UEFI) runs a Power-On Self Test (POST) to initialize and check hardware components like the keyboard, screen, and memory. Once POST is complete, the firmware identifies a bootable device and loads the bootloader into memory.
2. Bootloader Execution
In BIOS Systems (Using MBR):
The Master Boot Record (MBR), located in the first 512 bytes of the storage device, contains a small piece of bootloader code and the partition table.
After the BIOS loads the MBR, the bootloader (e.g., GRUB or LILO) takes over and begins loading the operating system.
In UEFI Systems (Using ESP):
Modern systems replace MBR with the EFI System Partition (ESP). This partition stores bootloader files and other essential data needed to boot the OS. The EFI System Partition (ESP) is a dedicated partition on storage devices used by UEFI systems. It simplifies the boot process by standardizing where bootloader and firmware-related files are stored.
3. Loading the Operating System
Once the bootloader is loaded, it proceeds with these steps:
Kernel Loading:
The bootloader locates the operating system kernel (e.g.,/boot/vmlinuz) and loads it into memory. If necessary, it also loads an initramfs (initial RAM filesystem) to help initialize hardware before the root filesystem is mounted.Passing Control to the Kernel:
The bootloader hands control to the kernel, along with any boot parameters (e.g.,root=/dev/sda1). The kernel then initializes the system and starts the first process (initorsystemd, known as PID 1).
Popular Bootloaders in Linux
Here are some of the most commonly used bootloaders:
GRUB (GNU GRUB):
The most widely used bootloader for Linux.
Supports multi-boot setups, graphical menus, and advanced configurations.
Configuration file:
/boot/grub/grub.cfg.
LILO (Linux Loader):
An older bootloader, simple but limited compared to GRUB.
Rarely used today due to lack of modern features.
SYSLINUX/ISOLINUX:
Lightweight bootloaders often used for live USBs or embedded systems.
systemd-boot
A modern bootloader designed to work seamlessly with UEFI systems.
Focuses on simplicity and integrates tightly with
systemd.
In Summary
The bootloader is the critical link between your computer’s firmware and the operating system. It initializes the kernel, enabling the OS to take control and start running. Whether you’re using BIOS with MBR or UEFI with ESP, the bootloader ensures a smooth handoff from hardware to software.




